365英国上市官方网站2023年国家自然科学基金立项再创佳绩

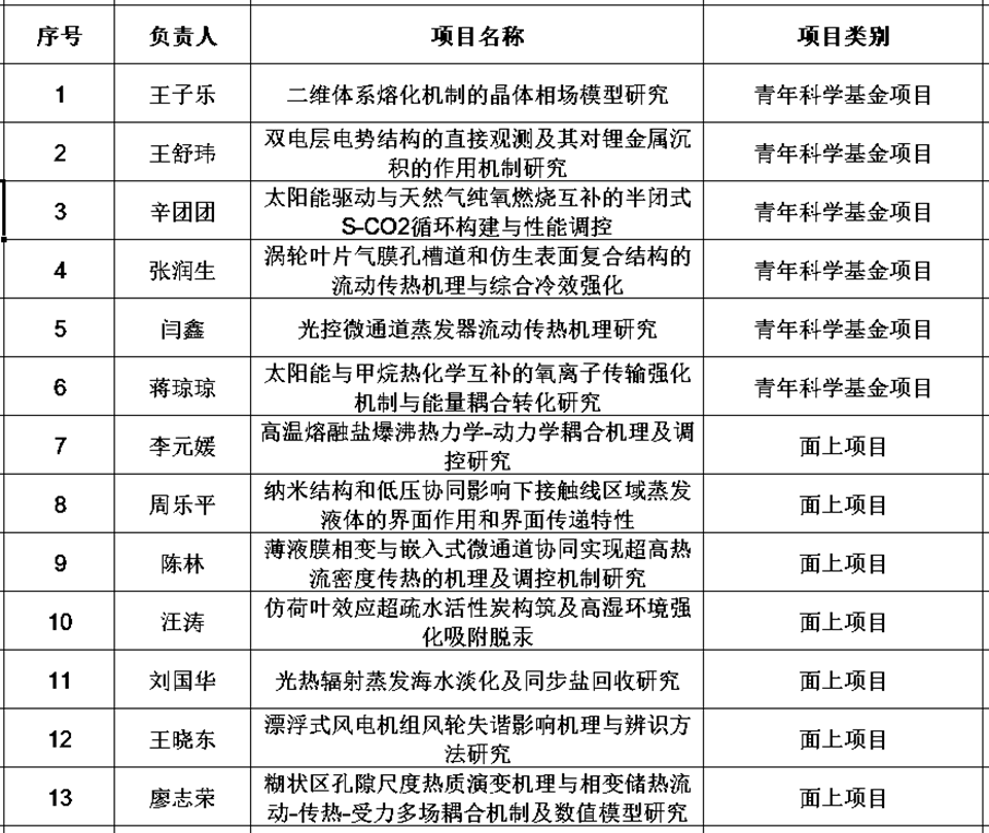
8月24日,国家自然科学基金委员会正式发布了《关于2023年国家自然科学基金集中接收申请项目评审结果的通告》。我院共获批资助13项,资助直接经费531万元,连续三年保持稳定增长。其中包括青年科学基金项目6项、面上项目7项。

2f3762e406864a8986f6e45ff86f73a4.png

初审:李璞

复审:王敏

审核:张永生